El Ayuntamiento
Organigrama, funciones y normativa
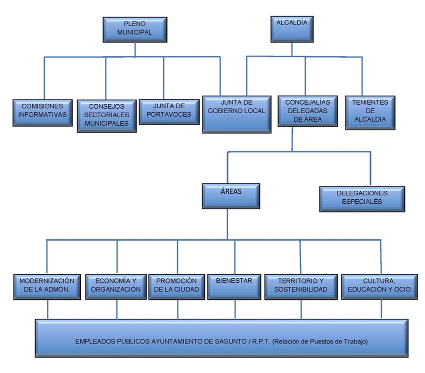
El Ayuntamiento es el órgano representativo municipal por excelencia, que se define como el órgano de gobierno y administración del municipio, integrado por el Alcalde y los concejales.
Los concejales son elegidos por los vecinos mediante sufragio universal, igual, libre, directo y secreto, mientras que el alcalde será elegido por los concejales.
En la estructura del Ayuntamiento de Sagunto se distingue entre la organización propia de la Corporación, los Organismos Autónomos y una sociedad anónima municipal.

NORMATIVA:
- Ley 7/1985, de 2 de abril, Reguladora de las Bases del Régimen Local
- Ley 8/2010, de 23 de junio de régimen local de la Comunitat Valenciana
- RD 2568/1986, de 28 de noviembre, Reglamento de Organización, Funcionamiento y Régimen Jurídico de las Entidades Locales
- Reglamento Orgánico Municipal (R.O.M.) BOP número 35, de fecha 11/02/2009. Suplemento 1. Página 25. Sección Municipios